Instance Verification Kit (IVK)
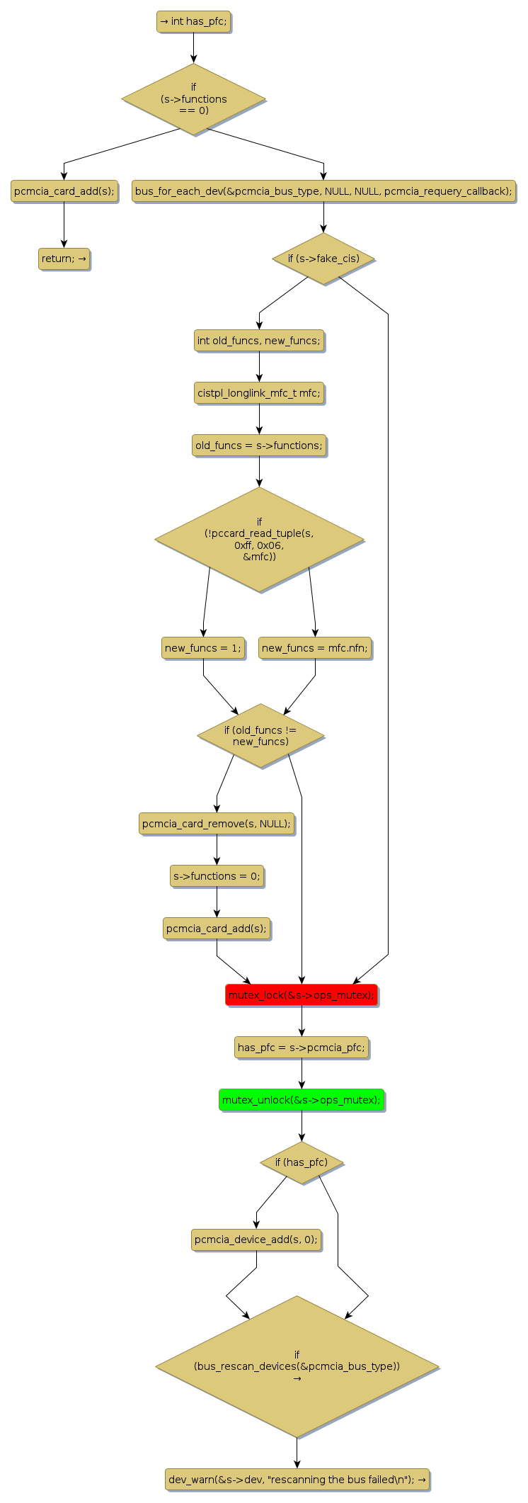
mutex lock @ [17556+26+/linux-3.19-rc1/drivers/pcmcia/ds.c]
Instance Signature: ops_mutex
|
The Matching Pair Graph:
|
|
Function Name
|
Control Flow Graph (CFG)
|
Events Flow Graph (EFG)
|
Source Correspondence
|
|
pcmcia_requery
|
|
|
[16500+14+/linux-3.19-rc1/drivers/pcmcia/ds.c]
|